ACE2 and pattern recognition receptor genes increase with age

Most people infected with severe acute respiratory syndrome coronavirus 2 (SARS-CoV-2) will have mild to moderate cold and flu-like symptoms, or even be asymptomatic. Older adults and those with underlying health conditions such as diabetes mellitus, chronic lung disease, and cardiovascular disease are at the highest risk for severe COVID-19 disease-associated outcomes. The highest case fatality rates are in the 80 years and older age group (7.8%), with the lowest in the 0–9 years age group (0.00161%). The reasons for these markedly different outcomes at the extremes of age and for the occasional death that occurs in apparently healthy younger patients remain poorly understood.

Human ACE2 receptor, illustration Credit: Kateryna Kon / Shutterstock
Human ACE2 receptor, illustration Credit: Kateryna Kon / Shutterstock

This news article was a review of a preliminary scientific report that had not undergone peer-review at the time of publication. Since its initial publication, the scientific report has now been peer reviewed and accepted for publication in a Scientific Journal. Links to the preliminary and peer-reviewed reports are available in the Sources section at the bottom of this article. View Sources

A recent study by researchers in California and published on the preprint server bioRxiv* in June 2020 shows that advancing age is associated with increased expression of pattern recognition receptor (PRR) genes and ACE2 receptors, possibly accounting in part for the increased severity of the disease in older adults.

The researchers say, “Assessment of PRR expression might provide a strategy for stratifying the risk of severe COVID-19 disease at both the individual and population levels.”

PRRs are molecules intimately involved in the innate immune response because of their ability to recognize different patterns in cytokines and cell chemicals. These patterns include the pathogen-associated molecular patterns (PAMPs) found in infected tissue, and molecules released from damaged cells, referred to as damage-associated molecular patterns (DAMPs). When PRRs recognize such patterns, they trigger a cascade of signaling molecules within the cell, which modulate the transcription of several inflammatory genes.

There are different classes of PRRs, including Toll-like receptors (TLRs), NOD-like receptors (NLRs), RIG-like receptors (RLRs), C-type lectin receptors (CLRs) and intracellular DNA sensors. PRRs are linked to the virus-induced inflammatory response, in short, and the outcome of the infection.

The current study was aimed at understanding the age-related expression of PRRs, ACE2, and other proteins that interact with SARS-CoV-2. They used RNA-seq data from a large set of genomes of human fibroblasts collected from 133 individuals aged 1-94 years.

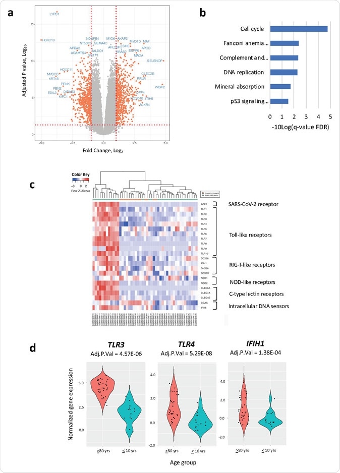
The researchers looked at the differences in gene expression between the oldest patient group and the youngest. They found that excluding genes expressed at low levels, there were over 1250 genes expressed differently in the youngest vs. oldest group. These genes were also expressed more in KEGG cycles, which take part in the cell cycle and DNA replication.

PRR Gene Expression Changes with Age

The researchers found that PRR genes are expressed differently within 20 of 21 PRR genes. The most significant positive correlation was with TLR4, while TLR3 and IHIF1 also showed a significant positive correlation. On the other hand, the NOD1 and CGAS genes are negatively correlated with age. These latter encode proteins involved with immune activation.

Interestingly, TLR genes are related to the cytokine hyperexpression that is thought to contribute significantly to the severe and critical phenotype of COVID-19. Earlier research has suggested that TLR4 contributes to the harmful results of immune activation in viral infections, by triggering both PAMP- and DAMP-mediated pathways.

TLR4 is also increased in diabetes, obesity, and coronary artery disease, and when TLR receptors in blood samples from patients with these conditions are stimulated, the cytokine response shoots up. TLR4 on platelets is also linked to clotting, which could be one key to the procoagulable state in these patients. Overall, the altered expression of TLRs and PRRs could be important in determining the age-linked inflammation in response to COVID-19.

Gene expression differences between dermal fibroblast cell lines derived from the oldest (≥80 years) and youngest (≤10 years) age groups (a) Volcano plot showing gene expression differences between oldest and youngest age groups (b) KEGG pathways enriched in differentially expressed genes between the oldest and youngest age groups (c) Heatmap of differentially expressed pattern recognition receptor genes between the oldest and youngest age groups (d) Violin plots of the pattern recognition receptor genes that had an Adjusted P Value <0.05 and a log2FC >1.0 between the oldest and youngest age groups
Gene expression differences between dermal fibroblast cell lines derived from the oldest (≥80 years) and youngest (≤10 years) age groups (a) Volcano plot showing gene expression differences between oldest and youngest age groups (b) KEGG pathways enriched in differentially expressed genes between the oldest and youngest age groups (c) Heatmap of differentially expressed pattern recognition receptor genes between the oldest and youngest age groups (d) Violin plots of the pattern recognition receptor genes that had an Adjusted P Value <0.05 and a log2FC >1.0 between the oldest and youngest age groups

PRRs Enriched in Fibroblasts Concerned with the Cell Cycle

The researchers examined the pattern of gene expression in dermal fibroblasts and found that of 789 genes, the classical pathway with the greatest enrichment was the same KEGG cell cycle pathway. The link may be TLR4, which not only acts via the TRIF molecule to regulate the expression of type 1 interferons (IFN) but also induces the cell cycle. However, the latter effect is inhibited by type 1 IFN, which could indicate a change in type 1 IFN expression.

ACE2 Increases with Age

The investigators then looked at how ACE2 expression changes with age. They found a marked rise in the oldest group, aged 80 years and above. This was found to correspond to the level of expression of 19 of the 21 PRR genes. Of course, ACE2 levels were much lower than those of TLR4, and the cause of this rise is unknown, whether due to biological changes or culture-induced changes.

Age-linked Changes in Gene-Viral Protein Interactions

The study also finds that 11 of these genes, which are expressed differently in oldest vs. youngest age groups, encode proteins that take part in interactions with SARS-CoV-2. Among these were four genes that are expressed most abundantly in the oldest age group.

These four genes are ADAM9, FBLN5, FAM8A1, and CLIP4. They bind to viral proteins that regulate lipid modifications and the movement of vesicles inside the cell. Host interactions with viral proteins like the M, nsp13, and ORF8 may be responsible for the sharp changes in intracellular transport occurring through the Golgi and ER networks in the infected cell.

While the study was small, and the health conditions of the participants were unknown other than the skin donors were “apparently healthy,” the results point to the potential role of PRRs as predictive and therapeutic tools for COVID-19 management. The researchers conclude, “Further research is needed to understand better how changes in PRR expression affects the susceptibility to and outcome of SARS-CoV-2 infection.”

This news article was a review of a preliminary scientific report that had not undergone peer-review at the time of publication. Since its initial publication, the scientific report has now been peer reviewed and accepted for publication in a Scientific Journal. Links to the preliminary and peer-reviewed reports are available in the Sources section at the bottom of this article. View Sources

Journal references:

Article Revisions

  • Mar 22 2023 - The preprint preliminary research paper that this article was based upon was accepted for publication in a peer-reviewed Scientific Journal. This article was edited accordingly to include a link to the final peer-reviewed paper, now shown in the sources section.
Dr. Liji Thomas

Written by

Dr. Liji Thomas

Dr. Liji Thomas is an OB-GYN, who graduated from the Government Medical College, University of Calicut, Kerala, in 2001. Liji practiced as a full-time consultant in obstetrics/gynecology in a private hospital for a few years following her graduation. She has counseled hundreds of patients facing issues from pregnancy-related problems and infertility, and has been in charge of over 2,000 deliveries, striving always to achieve a normal delivery rather than operative.

Citations

Please use one of the following formats to cite this article in your essay, paper or report:

  • APA

    Thomas, Liji. (2023, March 22). ACE2 and pattern recognition receptor genes increase with age. News-Medical. Retrieved on January 17, 2026 from https://intakehealthlab.com/news/20200617/ACE2-and-pattern-recognition-receptor-genes-increase-with-age.aspx.

  • MLA

    Thomas, Liji. "ACE2 and pattern recognition receptor genes increase with age". News-Medical. 17 January 2026. <https://intakehealthlab.com/news/20200617/ACE2-and-pattern-recognition-receptor-genes-increase-with-age.aspx>.

  • Chicago

    Thomas, Liji. "ACE2 and pattern recognition receptor genes increase with age". News-Medical. https://intakehealthlab.com/news/20200617/ACE2-and-pattern-recognition-receptor-genes-increase-with-age.aspx. (accessed January 17, 2026).

  • Harvard

    Thomas, Liji. 2023. ACE2 and pattern recognition receptor genes increase with age. News-Medical, viewed 17 January 2026, https://intakehealthlab.com/news/20200617/ACE2-and-pattern-recognition-receptor-genes-increase-with-age.aspx.

Comments

The opinions expressed here are the views of the writer and do not necessarily reflect the views and opinions of News Medical.
Post a new comment
Post

Sign in to keep reading

We're committed to providing free access to quality science. By registering and providing insight into your preferences you're joining a community of over 1m science interested individuals and help us to provide you with insightful content whilst keeping our service free.

or

While we only use edited and approved content for Azthena answers, it may on occasions provide incorrect responses. Please confirm any data provided with the related suppliers or authors. We do not provide medical advice, if you search for medical information you must always consult a medical professional before acting on any information provided.

Your questions, but not your email details will be shared with OpenAI and retained for 30 days in accordance with their privacy principles.

Please do not ask questions that use sensitive or confidential information.

Read the full Terms & Conditions.

You might also like...
A single immune protein may help explain why kidney and heart disease often develop together