New research proposes innovative antibody-based treatment to prevent SARS-CoV-2 viral entry

A brief report by researchers at the University of Virginia, USA, proposes using an antibody-based treatment with a plug-and-play strategy to inhibit the ability of severe acute respiratory syndrome coronavirus 2 (SARS-CoV-2) to invade human cells.

Study: An Innovative antibody-based Plug-and-Play strategy for SARS-CoV-2. Image Credit: MattLphotography / Shutterstock
Study: An Innovative antibody-based Plug-and-Play strategy for SARS-CoV-2. Image Credit: MattLphotography / Shutterstock

*Important notice: bioRxiv publishes preliminary scientific reports that are not peer-reviewed and, therefore, should not be regarded as conclusive, guide clinical practice/health-related behavior, or treated as established information.

The spike protein of SARS-CoV-2 binds with angiotensin-converting enzyme 2 (ACE2) receptors found on human cells, allowing it to gain entry and take over the cell’s machinery for replication.

The treatment results show it works by blocking the host protease-activation function of the spike protein — one of the first steps needed for viral entry.

The researchers write:

Our study reveals analytical, safe, and selective mechanistic insights for SARS-CoV-2 therapeutic design and is broadly applicable to the future coronaviridae family members (including mutant variants) exploiting the host protease system for cellular entry.”

The study “An Innovative antibody-based Plug-and-Play strategy for SARS-CoV-2” is available as a preprint on the bioRxiv* server, while the article undergoes peer review.

How they did it

The team hypothesized that they could prevent viral fusion into host cells by targeting both the SARS-CoV-2 virus and furin near the viral infection site. They engineered a 22-IgG1 Fc — a spike protein receptor binding domain-targeting antibody. The researchers incorporated furin substrate sites in the Fc-extended linker region to compete with cellular furin protease function and prevent viral entry. The approach was named FuG1 (Furin-IgG1).

This method could be used alone for the above purpose and used to co-target human lung cell antigens and the spike protein.

Study findings

Given that 293-ACE2 cells could have folate receptor levels similar to those observed in human cancer cells, the team added an anti-FOLR1 farletuzumab in the FuG1 strategy. After two hours of 293-ACE2 cells being exposed and subsequently infected with the coronavirus spike protein, farletuzumab-FuG1, and 22-FuG1 antibodies were added.

Their results showed the FuG1 antibodies helped prevent syncytia formation.

As expected, FuG1 inhibited spike conversion into S2 in a dose dependent manner. GAPDH revival in lysates indicate reversal of cytopathic cellular state. When tested using spike pseudovirus, 22-FuG1 also inhibited proteolytic activation of spike to generate S2 upon addition on cells,” wrote the research team.

The antibodies work in different ways. 22-FuG1 works by targeting furin residues after a delayed spike expression. Meanwhile, the farletuzumab-FuG1 saturates furin by occupying the space of FOLR1+ cells. The researchers confirmed its function and specificity with infected cells by treating spike-infected cell cultures with 50µg 22-IgG1, farletuzumab-FuG1, and 22-FuG1.

Their results showed that farletuzumab-FuG1 showed a 30% risk reduction of developing syncytia. The 22-FuG1 antibodies displayed approximately a 90% risk reduction and partially reduced S2 conversion in lysates.

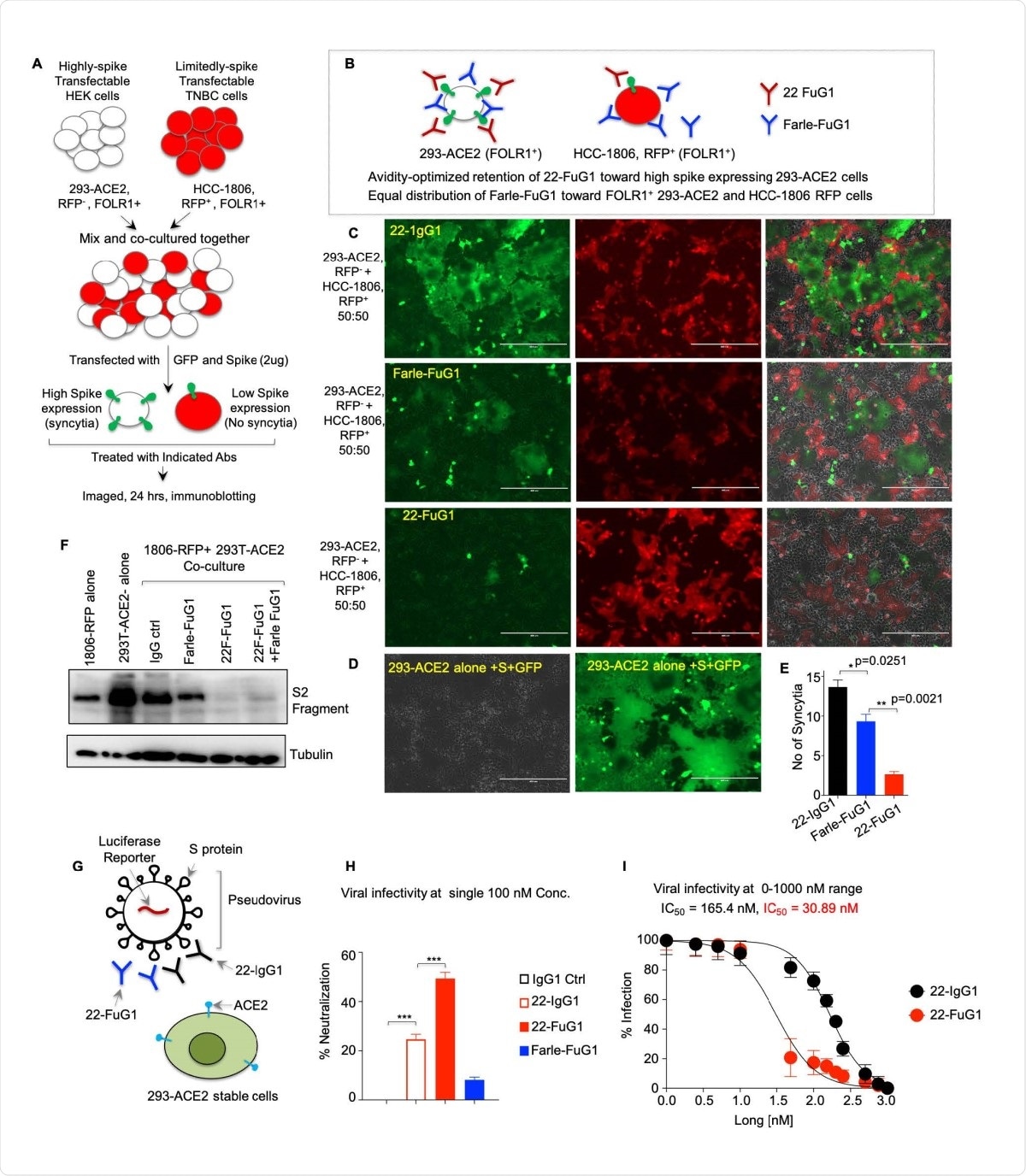
FuG1 antibody is selective in blocking SARS-CoV-2 entry. (A) Schematic of the co-culture experiment described in D and E. (B) Schematic showing preferred binding of 22- FuG1 (Red) to highly expressed spike on 293-ACE2 cells, while farletuzumab-FuG1 (Blue) distributes equally against both cell lines. (C-D) Co-cultured cells treated with 22-IgG1, Farle- FuG1 and 22-FuG1 antibodies. (E) Number of syncytia from C (n=3). (F) Total lysates from spike-transfected: HCC1806 cells, 293-ACE2 cells alone, and cocultured-cells treated with indicated antibodies were immunoblotted for S2. (G) Schematic of the experiment described in H, I. (H-I) Pseudoviral neutralization assays after treatment of Farle-FuG1 and 22-FuG1 antibodies at increasing concentration. IC50 values are shown (n=3).
FuG1 antibody is selective in blocking SARS-CoV-2 entry. (A) Schematic of the co-culture experiment described in D and E. (B) Schematic showing preferred binding of 22- FuG1 (Red) to highly expressed spike on 293-ACE2 cells, while farletuzumab-FuG1 (Blue) distributes equally against both cell lines. (C-D) Co-cultured cells treated with 22-IgG1, Farle- FuG1 and 22-FuG1 antibodies. (E) Number of syncytia from C (n=3). (F) Total lysates from spike-transfected: HCC1806 cells, 293-ACE2 cells alone, and cocultured-cells treated with indicated antibodies were immunoblotted for S2. (G) Schematic of the experiment described in H, I. (H-I) Pseudoviral neutralization assays after treatment of Farle-FuG1 and 22-FuG1 antibodies at increasing concentration. IC50 values are shown (n=3).

Compared to using IgG1 antibodies, pseudovirus neutralization assays showed the 22-FuG1 antibody strategy was significantly more effective in having specificity against spike-infected cells. The 22-FuG1 antibodies showed a greater than 6-fold neutralizing ability against the spike protein.

The researchers suggest FuG1 antibodies work to prevent viral entry by interfering with the relationship between ACE2 expression and the receptor-binding domain (RBD) of the spike protein.

The described FuG1 strategy gives spike target mediated specificity over described furin and TMPRSS2 small molecule inhibitors. Furthermore, additional antibody dual-specificity based FuG1 co-targeting lung enriched receptor could be easily engineered on the described foundation for high specificity. As epitope of CR3022 does not fully overlap with ACE2-RBD binding, FuG1 antibodies that strictly interfere with ACE2-RBD function are expected to be highly effective,” concluded the research team.

*Important notice: bioRxiv publishes preliminary scientific reports that are not peer-reviewed and, therefore, should not be regarded as conclusive, guide clinical practice/health-related behavior, or treated as established information.

Journal reference:
Jocelyn Solis-Moreira

Written by

Jocelyn Solis-Moreira

Jocelyn Solis-Moreira graduated with a Bachelor's in Integrative Neuroscience, where she then pursued graduate research looking at the long-term effects of adolescent binge drinking on the brain's neurochemistry in adulthood.

Citations

Please use one of the following formats to cite this article in your essay, paper or report:

  • APA

    Solis-Moreira, Jocelyn. (2021, March 17). New research proposes innovative antibody-based treatment to prevent SARS-CoV-2 viral entry. News-Medical. Retrieved on January 17, 2026 from https://intakehealthlab.com/news/20210317/New-research-proposes-antibody-based-treatment-to-prevent-SARS-CoV-2-viral-entry.aspx.

  • MLA

    Solis-Moreira, Jocelyn. "New research proposes innovative antibody-based treatment to prevent SARS-CoV-2 viral entry". News-Medical. 17 January 2026. <https://intakehealthlab.com/news/20210317/New-research-proposes-antibody-based-treatment-to-prevent-SARS-CoV-2-viral-entry.aspx>.

  • Chicago

    Solis-Moreira, Jocelyn. "New research proposes innovative antibody-based treatment to prevent SARS-CoV-2 viral entry". News-Medical. https://intakehealthlab.com/news/20210317/New-research-proposes-antibody-based-treatment-to-prevent-SARS-CoV-2-viral-entry.aspx. (accessed January 17, 2026).

  • Harvard

    Solis-Moreira, Jocelyn. 2021. New research proposes innovative antibody-based treatment to prevent SARS-CoV-2 viral entry. News-Medical, viewed 17 January 2026, https://intakehealthlab.com/news/20210317/New-research-proposes-antibody-based-treatment-to-prevent-SARS-CoV-2-viral-entry.aspx.

Comments

The opinions expressed here are the views of the writer and do not necessarily reflect the views and opinions of News Medical.
Post a new comment
Post

Sign in to keep reading

We're committed to providing free access to quality science. By registering and providing insight into your preferences you're joining a community of over 1m science interested individuals and help us to provide you with insightful content whilst keeping our service free.

or

While we only use edited and approved content for Azthena answers, it may on occasions provide incorrect responses. Please confirm any data provided with the related suppliers or authors. We do not provide medical advice, if you search for medical information you must always consult a medical professional before acting on any information provided.

Your questions, but not your email details will be shared with OpenAI and retained for 30 days in accordance with their privacy principles.

Please do not ask questions that use sensitive or confidential information.

Read the full Terms & Conditions.