As the current coronavirus disease-2019 (COVID-19) pandemic advances, the severe acute respiratory syndrome coronavirus 2 (SARS-CoV-2) is mutating. In addition to posing a significant risk of severe infection, SARS-CoV-2 variants are able to escape neutralizing antibodies induced by currently available vaccines.
Scientists have proposed that complementary vaccines that can induce cytotoxic T-cell responses towards multiple viral proteins may be more efficacious in combatting variants of SARS-CoV-2, and may also prove useful in preventing severe symptoms in immunodeficient patients with no or impaired B-cell responses.

*Important notice: bioRxiv publishes preliminary scientific reports that are not peer-reviewed and, therefore, should not be regarded as conclusive, guide clinical practice/health-related behavior, or treated as established information.
The Study
A new study published on the bioRxiv* preprint aimed to identify highly immunoprevalent CD8 T-cell epitopes specific to SARS-CoV-2 that are confirmed to be endogenously processed and presented on frequently expressed HLA alleles.
In order to administer the highest possible dose of the most immunogenic antigens, it is necessary to limit the number of epitopes to those inducing the most potent immune responses in the majority of individuals of a population.
This study identified nine conserved SARS-CoV-2 specific CD8 T cell epitopes, restricted by four of the most prevalent HLA class I alleles in Caucasians.
The present study entailed mapping of CD8 T-cell responses to five SARS-CoV-2 proteins in a large cohort of HLA-typed COVID-19 convalescents—with mild-to-severe disease, and healthy controls in Norway.
Among the 93 individuals wherefrom serum was extracted, 73 showed antibody responses to the receptor-binding domain (RBD) and Nucleocapsid protein of SARS-CoV-2. The study included 14 pandemic – polymerase chain reaction (PCR)-negative and antibody-negative, and 30 pre-pandemic control samples. The resting state of the T cells across cohorts was confirmed.
Mass spectrometry was used to determine the exact epitopes that elicited CD8 T cells response to analyze the HLA ligandome of 25 mono-allelic B721.221 cell lines overexpressing SARS-CoV-2 structural proteins and five of the most prevalent HLA class I alleles in the Norwegian (Caucasian) population. Additionally, two cell lines expressing the non-structural proteins were analyzed.
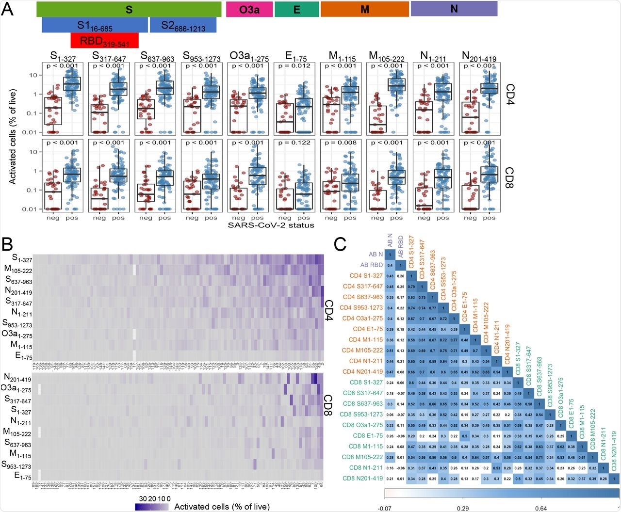
Functional CD4 and CD8 T-cell responses against the SARS-CoV-2 peptide pools (A) Functional CD4 and CD8 T-cell responses against the structural SARS-CoV-2 proteins Spike (S), Envelope (E), Membrane (M) and Nucleocapsid (N) and the non-structural protein ORF3a (O3a) in COVID-19 convalescent (n=96; SARS-CoV-2 pos) and healthy control samples (n=33, including 14 pandemic (SARS-CoV-2 neg) and 19 pre-pandemic) assessed after PBMC stimulation with peptide pools (overlapping 15-mers) measured by expression of activation markers CD134+CD137+ and CD69+CD137+ on live CD4 and CD8 T cells, respectively (schematic outline of assay setup and gating strategy in Suppl Fig. 2A+B). Wilcoxon test was used to compare response levels between groups and a significant difference was observed for most pools (p < 0.001), as indicated. (B) Heatmap of individual CD4 and CD8 T-cell responses for each COVID-19 convalescent (n=96). Convalescents are sorted from lowest to highest overall response (columns: sum of response to all antigens). Antigens are sorted based on overall responses in patients (rows). (C) Pairwise associations between antibody responses and functional CD4 and CD8 T-cell response to peptide pools (Spearman correlation). Tiles were colored by the magnitude of response where the correlation was statistically significant (FDR<0.01); for tiles with white background the correlation was not statistically significant.
Overall, 50 peptide-HLA-combinations across the selected proteins were recognized, of which 46 were not previously reported. The results showed that the two peptides that exhibited homology above 70% to one of the other coronaviruses did not evoke a response in the pre-pandemic samples, suggesting that high homology alone is not adequate for cross-recognition.
A second experiment was conducted to ascertain CD8 T-cell responses to ten epitopes with estimated immunoprevalence >50% in a cohort of 33 convalescent donors. The estimated immunoprevalence was similar for nine of these, while one epitope was rarer in this cohort. These nine epitopes showed an immunoprevalence of 70% or higher, six of which were immunogenic in at least 90% of individuals.
The findings revealed that seven among these conserved SARS-CoV-2 specific epitopes are endogenously presented. Besides, two highly immunoprevalent epitopes were novel in this study—which had not been previously reported in the Immune Epitope Database. Finally, a marked correlation was recorded between immunoprevalence and immunodominance among the 29 immunogenic epitopes.
In addition, there existed a strong correlation between the magnitudes of response in samples obtained from the same individual at different time points – indicating that a single sample precisely represents the immune status of an individual. It was stated that combining MS and HLA binding prediction could provide an efficient strategy to identify peptides.
The findings inferred that CD8 T-cell immunity to SARS-CoV-2 is more focused than previously thought and predominantly comprises a limited set of epitopes that induce strong immune responses in almost every infected individual. Therefore, identifying a small group of highly immunoprevalent and immunodominant should be the basis for developing vaccines that elicit robust CD8 T-cell responses and protect against SARS-CoV-2 infection.

*Important notice: bioRxiv publishes preliminary scientific reports that are not peer-reviewed and, therefore, should not be regarded as conclusive, guide clinical practice/health-related behavior, or treated as established information.