Toll-like receptor 2 - novel target for improved COVID-19 vaccines

Severe acute respiratory syndrome coronavirus 2 (SARS-CoV-2) is a Betacoronavirus belonging to the Coronaviridae family and is the causative agent of the current COVID-19 pandemic. SARS-CoV-2 is one of three coronaviruses that cause severe acute respiratory syndrome. The other two viruses are SARS-CoV-1 and MERS-CoV. SARS-CoV-2 is an enveloped virus with a single strand positive RNA genome, which shares 79% of nucleotide identity with the genome of SARS-CoV. There are three proteins that make up the SARS-CoV-2 envelope: the Spike (S) protein, the envelope (E) protein, and the membrane (M) protein.

SARS-CoV-2 infection is accompanied by deregulation of the control mechanisms of the host's innate immune response. Within patients who develop severe COVID-19 disease, this deregulation leads to the formation of a cytokine storm. In addition, the adaptive immune response is also impacted by a SARS-CoV-2 infection, with the normal physiological functions of antigen present cells and other immune cells being affected.

Due to the essential roles of innate immune sensors such as the TLR2 membrane protein, they could potentially be utilized as therapeutic targets to prevent the development of excessive inflammation and the formation of cytokine storms in patients with severe COVID-19.

In a new study, researchers from French and American institutes analyzed at a molecular level the interaction between SARS-CoV-2 E protein and human TLR2.

A preprint version of this study, which is yet to undergo peer review, is available on the bioRxiv* server.

This news article was a review of a preliminary scientific report that had not undergone peer-review at the time of publication. Since its initial publication, the scientific report has now been peer reviewed and accepted for publication in a Scientific Journal. Links to the preliminary and peer-reviewed reports are available in the Sources section at the bottom of this article. View Sources

The study

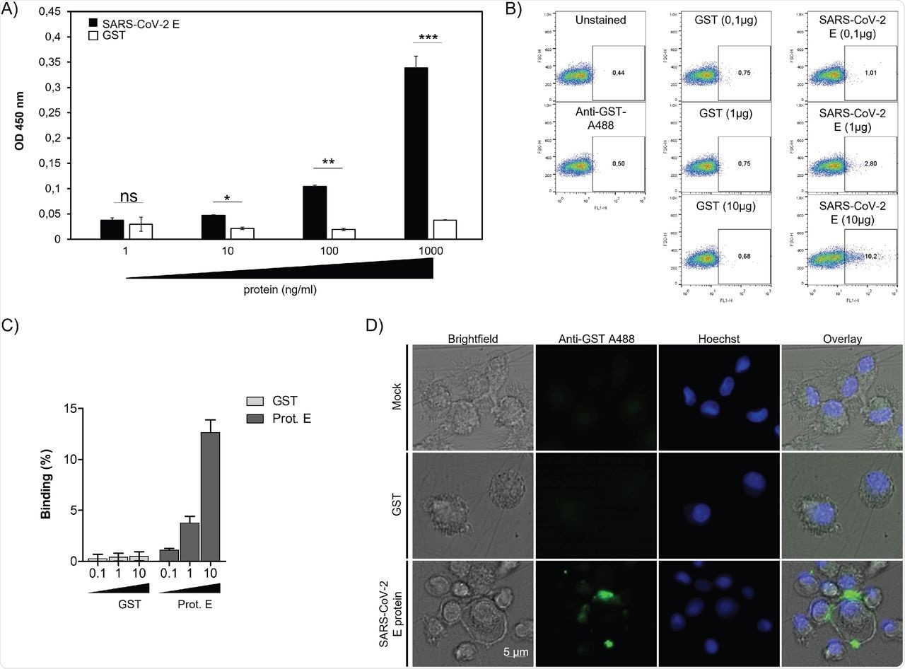
The authors utilized a solid-phase assay to test the binding of different amounts of SARS-CoV-2 E protein to a constant amount of human TLR2, to evaluate the ability of the E protein to interact with TLR2 at the molecular level.

The results showed that E protein does bind to TLR2 in a dose-dependent manner. When the experiment was performed with glutathione S-transferase (GST) instead of E protein, there was no significant binding to TLR2 observed. It was also shown that E protein has the capacity to bind to human primary monocytes and macrophages.

To study the biological consequences of the E protein and TLR2 interaction, the authors tested the ability of E protein to stimulate the production of CXCL8 in HEK cell line-based assay, using cells stably transfected with the human TLR2 or TLR4 receptors or HEK-null. Within HEK cells, activation of the TLR-dependent pathway stimulates the production of CXCL8 chemokine. The results show that the SARS-CoV-2 E protein stimulates the production of CXCL8 chemokine in HEK cells expressing TLR2, whereas GST does not.

The capacity of the E protein to stimulate the production of CXCL8 in human primary monocytes and macrophages was then tested and showed that SARS-CoV-2 E protein does activate the production of CXCL8 in both primary monocytes and macrophages. To follow on from these results, the authors then showed that treatment of primary human macrophages with infectious SARS-CoV-2 viral particles also stimulates the production of CXCL8.

The authors utilized complementary assays with soluble recombinant TLR2 (rTLR2) or anti-TLR2 blocking antibodies to characterize further the specificity of the recruitment of TLR2 pathway by SARS-CoV-2 E protein. These results displayed that when rTLR2 is incubated with E protein prior to stimulation of HEK-TLR2 cells, it inhibits the capacity of E protein to stimulate TLR2-response by approximately 50%, as measured by the production of CXCL8.

Nuclear Factor Kappa B (NF-kB) is activated via the activation of all TLR2 pathways. NF-kB is an essential transcription factor that is involved in the expression of cytokine genes that play a crucial role in immune and inflammatory responses.

The authors evaluated the effect of E protein on the activation of NF-kB by observing its effect on the phosphorylation of the p65 subunit. To analyze this effect, HEK-TLR2 cells were stimulated with E protein for 30 and 60 minutes. In both timeframes, stimulation via E protein resulted in the phosphorylation of the p65 subunit.

Binding of SARS-CoV-2 protein to human TLR2: (A) Soluble recombinant human TLR2 (100 μl at 1 μg/ml) were coated in 96 plates. After saturation, various amounts of E-GST protein (1 ng/ml-1000 ng/ml) were added for 2 hours at 37°C. TLR2 E-GST complexes were revealed by a solution of anti-GST-sera follow by anti-anti-GST conjugated to HRP. (B) Primary human monocytes were incubated with 0,1 to 10 μg/ml of GST or GST-E SARS-CoV-2 protein. Cells were stained with anti-GST (1/1000). Data were acquired using FACScalibur. One representative experiment is shown. (C) Quantification of SARS-CoV-2 E protein or GST control binding to human monocytes out of from 3 different experiments acquired on FACScalibur. (D) Primary human macrophages were incubated with 10 μg/ml of GST or GST-E SARS-CoV-2 protein. Cells were stained with anti-GST (1/500). Images were acquired using EVOS M700 microscope.
Binding of SARS-CoV-2 protein to human TLR2: (A) Soluble recombinant human TLR2 (100 μl at 1 μg/ml) were coated in 96 plates. After saturation, various amounts of E-GST protein (1 ng/ml-1000 ng/ml) were added for 2 hours at 37°C. TLR2 E-GST complexes were revealed by a solution of anti-GST-sera follow by anti-anti-GST conjugated to HRP. (B) Primary human monocytes were incubated with 0,1 to 10 μg/ml of GST or GST-E SARS-CoV-2 protein. Cells were stained with anti-GST (1/1000). Data were acquired using FACScalibur. One representative experiment is shown. (C) Quantification of SARS-CoV-2 E protein or GST control binding to human monocytes out of from 3 different experiments acquired on FACScalibur. (D) Primary human macrophages were incubated with 10 μg/ml of GST or GST-E SARS-CoV-2 protein. Cells were stained with anti-GST (1/500). Images were acquired using EVOS M700 microscope.

Implications

Even though the exact mechanism of COVID-19 pathogenesis remains unclear, recent studies have shown that increased levels of pro-inflammatory cytokines are associated with more severe disease presentation and death. This highlights the possibility of utilizing these inflammatory mediators as therapeutic targets to alleviate COVID-19 pathogenesis. Also, it shows them to be a promising therapeutic target for possible COVID-19 treatments in the SARS-CoV-2 E protein.

The production of CXCL8 is consistent with the reports detailing high levels of circulating neutrophils and is associated with lung and airway tissue injuries in patients with COVID-19. With CXCL8 in COVID-19 patients having a pathological deleterious effect, the E protein could be considered as a target for therapeutic purposes via immunotherapy or vaccination. Furthermore, the SARS-CoV-2 E protein appears to be one of the most conserved in all coronaviruses. Therefore, it could be associated with a vital function essential for one of the crucial viral life cycle stages or viral pathogenicity.

This news article was a review of a preliminary scientific report that had not undergone peer-review at the time of publication. Since its initial publication, the scientific report has now been peer reviewed and accepted for publication in a Scientific Journal. Links to the preliminary and peer-reviewed reports are available in the Sources section at the bottom of this article. View Sources

Journal references:

Article Revisions

  • Apr 28 2023 - The preprint preliminary research paper that this article was based upon was accepted for publication in a peer-reviewed Scientific Journal. This article was edited accordingly to include a link to the final peer-reviewed paper, now shown in the sources section.
Colin Lightfoot

Written by

Colin Lightfoot

Colin graduated from the University of Chester with a B.Sc. in Biomedical Science in 2020. Since completing his undergraduate degree, he worked for NHS England as an Associate Practitioner, responsible for testing inpatients for COVID-19 on admission.

Citations

Please use one of the following formats to cite this article in your essay, paper or report:

  • APA

    Lightfoot, Colin. (2023, April 28). Toll-like receptor 2 - novel target for improved COVID-19 vaccines. News-Medical. Retrieved on January 18, 2026 from https://intakehealthlab.com/news/20211117/Toll-like-receptor-2-novel-target-for-improved-COVID-19-vaccines.aspx.

  • MLA

    Lightfoot, Colin. "Toll-like receptor 2 - novel target for improved COVID-19 vaccines". News-Medical. 18 January 2026. <https://intakehealthlab.com/news/20211117/Toll-like-receptor-2-novel-target-for-improved-COVID-19-vaccines.aspx>.

  • Chicago

    Lightfoot, Colin. "Toll-like receptor 2 - novel target for improved COVID-19 vaccines". News-Medical. https://intakehealthlab.com/news/20211117/Toll-like-receptor-2-novel-target-for-improved-COVID-19-vaccines.aspx. (accessed January 18, 2026).

  • Harvard

    Lightfoot, Colin. 2023. Toll-like receptor 2 - novel target for improved COVID-19 vaccines. News-Medical, viewed 18 January 2026, https://intakehealthlab.com/news/20211117/Toll-like-receptor-2-novel-target-for-improved-COVID-19-vaccines.aspx.

Comments

The opinions expressed here are the views of the writer and do not necessarily reflect the views and opinions of News Medical.
Post a new comment
Post

Sign in to keep reading

We're committed to providing free access to quality science. By registering and providing insight into your preferences you're joining a community of over 1m science interested individuals and help us to provide you with insightful content whilst keeping our service free.

or

While we only use edited and approved content for Azthena answers, it may on occasions provide incorrect responses. Please confirm any data provided with the related suppliers or authors. We do not provide medical advice, if you search for medical information you must always consult a medical professional before acting on any information provided.

Your questions, but not your email details will be shared with OpenAI and retained for 30 days in accordance with their privacy principles.

Please do not ask questions that use sensitive or confidential information.

Read the full Terms & Conditions.

You might also like...
How COVID mRNA vaccines may make cancer treatments more effective