Coronavirus disease 2019 (COVID-19), caused by severe acute respiratory syndrome coronavirus 2 (SARS-CoV-2), has had a detrimental effect on health, the economy, and social stability globally.
The development of multiple COVID-19 vaccines in a short period of time is a remarkable scientific achievement. In clinical trials and in real life, numerous vaccines built on traditional or modern platforms have proved highly effective at preventing COVID-19 severe illness, hospitalization, and death, enabling widespread vaccination to curb the COVID-19 pandemic.
While current vaccines have been relatively effective in interrupting human-to-human SARS-CoV-2 transmission, their effectiveness for mild or asymptomatic patients has fallen short of expectations, especially for variants with stronger transmissibility and antigenic changes, such as the SARS-CoV-2 delta variant. In fact, the number of newly confirmed cases is rising rapidly again, even in countries with extremely high vaccination coverage levels. The development of new COVID-19 vaccines using different vaccine strategies is therefore imperative.
To date, all the approved COVID-19 vaccines are administered through traditional muscle injection, which is commonly limited for their ability to induce mucosal immunity and local immunity.
In contrast, several vaccine candidates intended for intranasal delivery elicit mucosal IgA and CD8+T cell-mediated immune responses in the respiratory tract as well as serum IgG responses, resulting in reduced virus replication and viral shedding in both the lungs and the nasal passages than intramuscular vaccination. Furthermore, they have shown potential in animal models and early phase clinical trials.
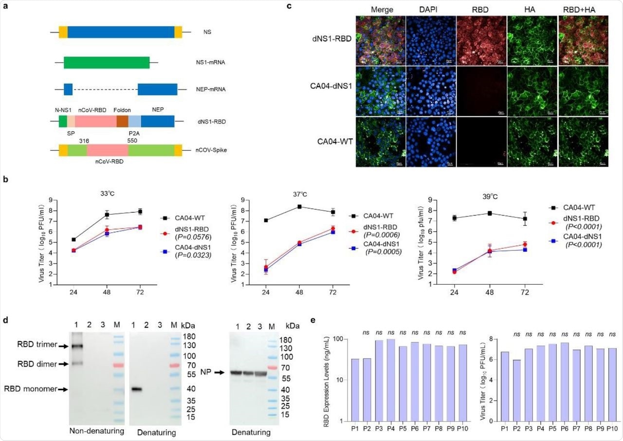
The authors of a new study, published on the bioRxiv* preprint server, constructed a COVID-19 nasal vaccine candidate by inserting a gene encoding the receptor-binding domain (RBD) of the spike protein of SARS-CoV-2, named CA4-dNS1-nCoV-RBD (dNS1-RBD) in a live attenuated influenza virus (LAIV) vector.
This LAIV-based vaccine not only has the potential to overcome the limitations of intramuscular vaccines but there is also evidence that it shows improved efficacy compared with that of an inactivated influenza vaccine (IIV).
The data from this study demonstrates the rapid (1 day), prolonged (9 months), and broad protection offered by this vaccine candidate against SARS-CoV-2 infection in animal models. It is also shown to be immunogenic and well-tolerated in Chinese adults. A phase III clinical trial for this will be initiated soon.
Demonstrating the efficacy of dNS1-RBD vaccination in Syrian hamsters
The researchers constructed a recombinant LAIV stably expressing the RBD segment of SARS-CoV-2 (dNS1-RBD) with much less virulence than its parental virus (CA04-WT).
For this, they compared the growth kinetics of dNS1-RBD with those of the CA04-WT and its NS1-deleted version (CA04-dNS1) in Madin-Darby canine kidney (MDCK) cells. They witnessed significantly suppressed replication of dNS1-RBD at 37°C and 39°C compared with that at 33°C due to temperature-sensitive mutations in the CA04-dNS1. This confirmed that the risk of influenza-associated adverse reactions in the lung is suppressed.
To demonstrate that the dNS1-RBD vaccination could efficiently block the pathogenicity of homogeneous and heterogeneous SARS-CoV-2 infection, it was administered in golden Syrian hamsters.
Tests were carried out at day 0 and day 7 of single-dose immunization and 6 months after two doses of dNS1-RBD. The inter-animal transmission model used supported efficient viral transmission from inoculated hamsters to naïve hamsters by direct contact and via aerosols.
Vaccinated hamsters were infected through co-housing with donor hamsters infected by the prototype strain or the beta variant. The sham hamsters showed continuous body weight loss after 2 days of infection; in contrast, weight loss was not apparent in all vaccinated animals.
Construction and characterization of a recombinant live attenuated influenza virus-based SARS-CoV-2 vaccine. a Construction of an mRNA-encoding plasmid that transcribes DelNS1 with RBD-inserted mRNA. RBD, receptor-binding domain. b Replication efficiency of the dNS1-RBD, CA04-dNS1 and CA04-WT viruses varied with 33°C , 37°C and 39°C conditions in MDCK cells. Data represent the mean values ± SDs of results from three independent experiments. Analysis was performed by two-way repeated-measures analysis of variance (ANOVA). Significance was set at p <0.05. c Confocal analysis of the RBD and HA protein expressed by the influenza vector in MDCK cells. The coexpression of RBD and HA could be detected only for dNS1-RBD. MDCK cells were fixed 72 h after infection. Red fluorescence indicates the RBD; green fluorescence indicates HA. d Immunoblot analysis of RBD and NP expression in denatured and nondenatured cell lysate samples 36 h after infection by dNS1-RBD (1), CA04-dNS1 (2) and CA04-WT (3). Most of the secreted RBD protein for dNS1-RBD formed an RBD trimer, with RBD rarely existing in the dimer form. e Plaque assay and sandwich ELISA analysis of RBD expression was performed on the virus supernatant harvested from serial passages 1 to 10 of dNS1-RBD. ns, not significant (P > 0.05). Significance was determined by one-way ANOVA with the Kruskal-Wallis test.

This news article was a review of a preliminary scientific report that had not undergone peer-review at the time of publication. Since its initial publication, the scientific report has now been peer reviewed and accepted for publication in a Scientific Journal. Links to the preliminary and peer-reviewed reports are available in the Sources section at the bottom of this article. View Sources
Quantitative assessment of lung damage
A comprehensive pathological scoring system was used to measure lung damage quantitatively. The pathological histology analysis of lung tissues and lung images at 5dpi showed that vaccinated hamsters were well protected from lung damage. Moreover, their lungs
remained normal and showed no signs of bronchopneumonia. In contrast, all the unvaccinated hamsters had significantly higher pathological scores than those in the vaccinated groups. They developed severe lung pathology and severe interstitial pneumonia characterized by inflammatory cell infiltration and 30% to 50% of their alveolar septa became thicker, resembling findings in patients with severe COVID-19 bronchopneumonia.
Studying effects of the dNS1-RBD vaccination in hACE2-humanized mice
Previous studies have demonstrated that hACE2-humanized mice are susceptible to SARS-CoV-2 infection and the resulting pulmonary infection and pathological changes in them resemble those observed in COVID-19 patients. Therefore, the researchers studied the immunogenicity and protective effects of the dNS1-RBD vaccine candidate in hACE2-humanized mice.
They immunized all mice twice intranasally on day 0 and day 14. Fourteen days after the second dose, on day 28, the vaccinated and control groups were intranasally challenged with 1×104PFU SARS-CoV-2 per mouse under anesthesia.
While severe weight loss was noted in mice in the control group post-infection, the weight change of vaccinated mice was negligible. On day 14, all vaccinated mice had moderate levels of RBD-specific IgG.
Upon determining the viral loads in the lung tissue of all mice euthanized at 4 dpi using RT-PCR and plaque assay, it was found that all sham-treated mice had a higher viral load compared to the vaccinated mice. Thus, overall, dNS1-RBD vaccination effectively reduced the pathogenicity of SARS-CoV-2 infection in hACE2-humanized mice.
Conclusion
Several countries have vaccinated the majority of their populations, but COVID-19 breakthrough infections are occurring in the vaccinated groups.
Moreover, the majority of children are not yet vaccinated. As countries are now reopening their borders to international travelers and with the emergence of variants of concern, it is expected that COVID-19 transmission in specific sections of people will increase.
Considering the limitations of the traditional intramuscular vaccines concerning their ability to induce local immunity, it is imperative to continually develop different vaccine strategies in response to the evolving COVID-19 pandemic.

This news article was a review of a preliminary scientific report that had not undergone peer-review at the time of publication. Since its initial publication, the scientific report has now been peer reviewed and accepted for publication in a Scientific Journal. Links to the preliminary and peer-reviewed reports are available in the Sources section at the bottom of this article. View Sources
Journal references:
- Preliminary scientific report.
Junyu Chen, Pui Wang, Lunzhi Yuan, Liang Zhang, Limin Zhang, Hui Zhao, Congjie Chen, Yaode Chen, Jinle Han, Jizong Jia, Zhen Lu, Junping Hong, Liqiang Chen, Changfa Fan, Zicen Lu, Qian Wang, Rirong Chen, Minping Cai, Ruoyao Qi, Xijing Wang, Jian Ma, Min Zhou, Huan Yu, Chunlan Zhuang, Xiaohui Liu, Qiangyuan Han, Guosong Wang, Yingying Su, Quan Yuan, Tong Cheng, Ting Wu, Xiangzhong Ye, Changgui Li, Tianying Zhang, Jun Zhang, Huachen Zhu, Yixin Chen, Honglin Chen, View ORCID ProfileNingshao Xia. A live attenuated influenza virus-vectored intranasal COVID-19 vaccine provides rapid, prolonged, and broad protection against SARS-CoV-2 infection. 2021, bioRxiv, doi: https://doi.org/10.1101/2021.11.13.468472, https://www.biorxiv.org/content/10.1101/2021.11.13.468472v1
- Peer reviewed and published scientific report.
Chen, Junyu, Pui Wang, Lunzhi Yuan, Liang Zhang, Limin Zhang, Hui Zhao, Congjie Chen, et al. 2022. “A Live Attenuated Virus-Based Intranasal COVID-19 Vaccine Provides Rapid, Prolonged, and Broad Protection against SARS-CoV-2.” Science Bulletin 67 (13): 1372–87. https://doi.org/10.1016/j.scib.2022.05.018. https://www.sciencedirect.com/science/article/pii/S2095927322002250.