SARS-CoV-2 breakthrough infection induces virus-specific nasal T-cells

A recent Journal of Experimental Medicine study reports that hybrid immunity induced by both coronavirus disease 2019 (COVID-19) vaccination and previous severe acute respiratory syndrome coronavirus 2 (SARS-CoV-2) infection is associated with persistent induction of virus-specific tissue-resident T-cells in the nasal cavity that are vital for early-phase protection against future SARS-CoV-2 infection.

Study: SARS-CoV-2 breakthrough infection in vaccinees induces virus-specific nasal-resident CD8+ and CD4+ T cells of broad specificity. Image Credit: Kateryna Kon / Shutterstock.com

Study: SARS-CoV-2 breakthrough infection in vaccinees induces virus-specific nasal-resident CD8+ and CD4+ T cells of broad specificity. Image Credit: Kateryna Kon / Shutterstock.com

Background

The human upper respiratory tract is the primary site of SARS-CoV-2 entry and replication due to the high expression of the angiotensin-converting enzyme 2 (ACE2) receptor in nasal epithelial cells. Nasal resident T-cells that rapidly recognize SARS-CoV-2-infected cells have a crucial role in eliminating the virus at the early phase of infection.

According to available literature, SARS-CoV-2-specific tissue-resident T-cells can be detected in the upper and lower respiratory tracts of infected or healthy individuals. However, the magnitude of the T-cell response induced by vaccination, infection, or both are not fully understood.

In the current study, scientists evaluate the presence, functionality, and persistence of SARS-CoV-2-specific nasal-resident T-cells in vaccinated individuals with or without breakthrough infection.

Characterization of nasal-resident T-cells

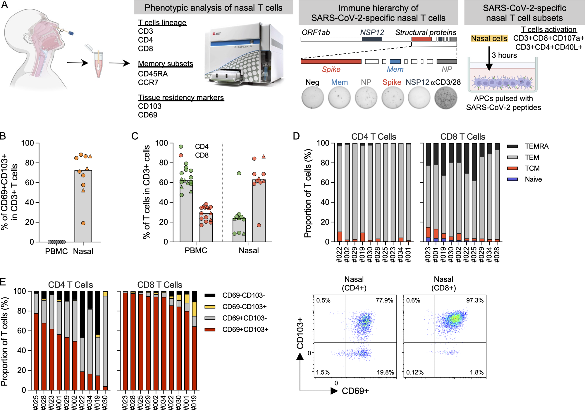
T-cells collected from the nasal mucosa of participants were subjected to phenotypic analysis and different T-cell assays. No significant differences in the phenotype and frequency of nasal T-cells were observed between vaccinated participants with and without breakthrough infection.

Regarding viral specificity, SARS-CoV-2-specific nasal-resident CD4+ and CD8+ T-cells were detected almost exclusively in vaccinated participants with breakthrough infection. Conversely, none of the vaccine recipients without breakthrough infection exhibited virus-specific nasal-resident T-cells, despite the presence of spike-specific T-cells in the blood. This finding indicates that natural infection is needed to induce virus-specific T-cell immunity in the nasal cavity.

In vaccinated participants with breakthrough infection, nasal T-cells were found to target various structural and non-structural proteins of SARS-CoV-2, in addition to targeting the viral spike protein. This type of T-cell response is particularly vital against immune escaping SARS-CoV-2 variants like Omicron, as non-structural protein-specific T-cells are less likely to be affected by mutations commonly observed in the spike protein.

Phenotypic analysis of T cells in nasal secretion. (A) Schematic of experimental design. (B) Frequency of tissue-resident T cells present in PBMCs (n = 8) and nasal secretion (n = 10). Convalescent vaccinees are indicated by a triangle symbol. (C) Frequency of CD4 and CD8 T cells present in PBMCs (n = 14) or nasal cells (n = 10). Convalescent vaccinees are indicated by a triangle. (D) Proportion of naive (CCR7+CD45RA+), central (CCR7+CD45RA−; TCM), effector (CCR7−CD45RA−; TEM) and terminally differentiated (CCR7−CD45RA+; TEMRA) memory CD4+ and CD8+ nasal T cells (n = 10). (E) Proportion of tissue-resident marker (CD69 and CD103) expression on CD8 and CD4 nasal T cells (n = 10) and corresponding representative plots.Phenotypic analysis of T cells in nasal secretion. (A) Schematic of experimental design. (B) Frequency of tissue-resident T cells present in PBMCs (n = 8) and nasal secretion (n = 10). Convalescent vaccinees are indicated by a triangle symbol. (C) Frequency of CD4 and CD8 T cells present in PBMCs (n = 14) or nasal cells (n = 10). Convalescent vaccinees are indicated by a triangle. (D) Proportion of naive (CCR7+CD45RA+), central (CCR7+CD45RA; TCM), effector (CCR7CD45RA; TEM) and terminally differentiated (CCR7CD45RA+; TEMRA) memory CD4+ and CD8+ nasal T cells (n = 10). (E) Proportion of tissue-resident marker (CD69 and CD103) expression on CD8 and CD4 nasal T cells (n = 10) and corresponding representative plots.

Systemic and nasal mucosal T-cells

The analysis of virus-specific systemic and nasal mucosal T-cells in participants with breakthrough infection revealed that the proportion of spike-specific T-cells is higher in the blood than in the nasal mucosa.

In contrast, a predominant presence of non-structural protein-specific T-cells was observed in the nasal mucosa of these participants. These findings indicate that SARS-CoV-2 infection induces broad-spectrum virus-specific T-cell responses in the nasal mucosa that are not dominated by the vaccine-induced spike-specific T-cell response in the blood.

Regarding the functionality of T-cells, nasal and systemic T-cells were found to exhibit differential patterns of cytokine secretion. In vaccinated participants with breakthrough infection, systemic T-cells showed a broader cytokine secretion profile than nasal T-cells. However, in vaccinated participants without breakthrough infection, no cytokine secretion was observed for nasal T-cells.   

Persistence of SARS-CoV-2-specific nasal-resident T-cells

Nasal samples collected from vaccinated participants with breakthrough infection at different timepoints following recovery from infection were analyzed to understand the persistence of virus-specific T-cells. To this end, nasal-resident T-cells persist for more than 140 days, with the potential waning of T-cell responses observed three to four months after recovery from infection.

Study significance

SARS-CoV-2 breakthrough infection induces tissue-resident T-cells in the upper respiratory tract that are specific for a wide range of SARS-CoV-2 proteins. These multi-specific nasal T-cells persist for more than 140 days following recovery from COVID-19.

However, COVID-19 vaccinated individuals do not display similar T-cell responses in the upper respiratory tract. Despite inducing detectable levels of spike-specific T-cells in the blood, COVID-19 vaccination fails to trigger a virus-specific nasal-resident T-cell response. 

Overall, the current study highlights the immunological signatures of hybrid immunity against SARS-CoV-2.      

Journal reference:
  • Lim, J. M. E., Tan, A. T., Bert, N., et al. (2022). SARS-CoV-2 breakthrough infection in vaccinees induces virus-specific nasal-resident CD8+ and CD4+ T cells of broad specificity. Journal of Experimental Medicine. doi:10.1084/jem.20220780.  
Dr. Sanchari Sinha Dutta

Written by

Dr. Sanchari Sinha Dutta

Dr. Sanchari Sinha Dutta is a science communicator who believes in spreading the power of science in every corner of the world. She has a Bachelor of Science (B.Sc.) degree and a Master's of Science (M.Sc.) in biology and human physiology. Following her Master's degree, Sanchari went on to study a Ph.D. in human physiology. She has authored more than 10 original research articles, all of which have been published in world renowned international journals.

Citations

Please use one of the following formats to cite this article in your essay, paper or report:

  • APA

    Dutta, Sanchari Sinha Dutta. (2022, August 22). SARS-CoV-2 breakthrough infection induces virus-specific nasal T-cells. News-Medical. Retrieved on January 20, 2026 from https://intakehealthlab.com/news/20220822/SARS-CoV-2-breakthrough-infection-induces-virus-specific-nasal-T-cells.aspx.

  • MLA

    Dutta, Sanchari Sinha Dutta. "SARS-CoV-2 breakthrough infection induces virus-specific nasal T-cells". News-Medical. 20 January 2026. <https://intakehealthlab.com/news/20220822/SARS-CoV-2-breakthrough-infection-induces-virus-specific-nasal-T-cells.aspx>.

  • Chicago

    Dutta, Sanchari Sinha Dutta. "SARS-CoV-2 breakthrough infection induces virus-specific nasal T-cells". News-Medical. https://intakehealthlab.com/news/20220822/SARS-CoV-2-breakthrough-infection-induces-virus-specific-nasal-T-cells.aspx. (accessed January 20, 2026).

  • Harvard

    Dutta, Sanchari Sinha Dutta. 2022. SARS-CoV-2 breakthrough infection induces virus-specific nasal T-cells. News-Medical, viewed 20 January 2026, https://intakehealthlab.com/news/20220822/SARS-CoV-2-breakthrough-infection-induces-virus-specific-nasal-T-cells.aspx.

Comments

The opinions expressed here are the views of the writer and do not necessarily reflect the views and opinions of News Medical.
Post a new comment
Post

Sign in to keep reading

We're committed to providing free access to quality science. By registering and providing insight into your preferences you're joining a community of over 1m science interested individuals and help us to provide you with insightful content whilst keeping our service free.

or

While we only use edited and approved content for Azthena answers, it may on occasions provide incorrect responses. Please confirm any data provided with the related suppliers or authors. We do not provide medical advice, if you search for medical information you must always consult a medical professional before acting on any information provided.

Your questions, but not your email details will be shared with OpenAI and retained for 30 days in accordance with their privacy principles.

Please do not ask questions that use sensitive or confidential information.

Read the full Terms & Conditions.

You might also like...
Long COVID symptoms change for 15 months after infection